“2024全国文物修复案例宣传展示活动”结果揭晓,永乐宫壁画保护研究院荣获十佳项目
2025-06-11 14:56 来源:网络
6月7日,由中国文物报社、中国文化遗产传播中心、中华文明展示传播联盟主办,北京天图设计工程有限公司协办的 “2024全国文物修复案例宣传展示活动”终评会在北京举行,云南省博物馆馆藏纺织品文物保护修复项目等荣获十佳项目。
终评会由13名专家组成评议委员会,听取入围终评项目代表的现场汇报,实名投票产生“2024全国文物修复案例宣传展示活动十佳项目”和20个“2024全国文物修复案例宣传展示活动优秀项目”。
2024全国文物修复案例宣传展示活动十佳项目名单(按行政区划排序)
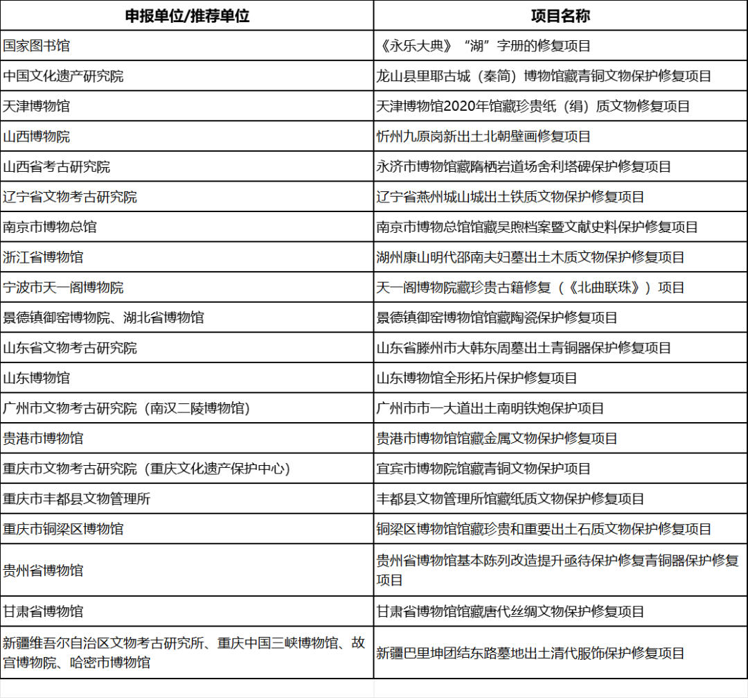
2024全国文物修复案例宣传展示活动优秀项目名单(按行政区划排序)
来源:中国文物报
